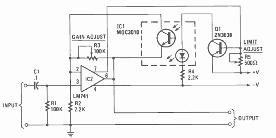
Este circuito sirve para proteger un amplificador contra un exceso de potencia de salida que causaría problemas con los altavoces. El circuito es de la revista Radio Electronics de enero de 1985.
Este circuito amplifica senales de AM y FM, mejorando la recepción de las radios poco sensibles....
Encontramos este circuito en el Manual de aplicaciones lineales de National Semiconductor. Utiliza el...
Si bien es una configuración común todavía hoy, este circuito se ha retirado de una publicación antigua....