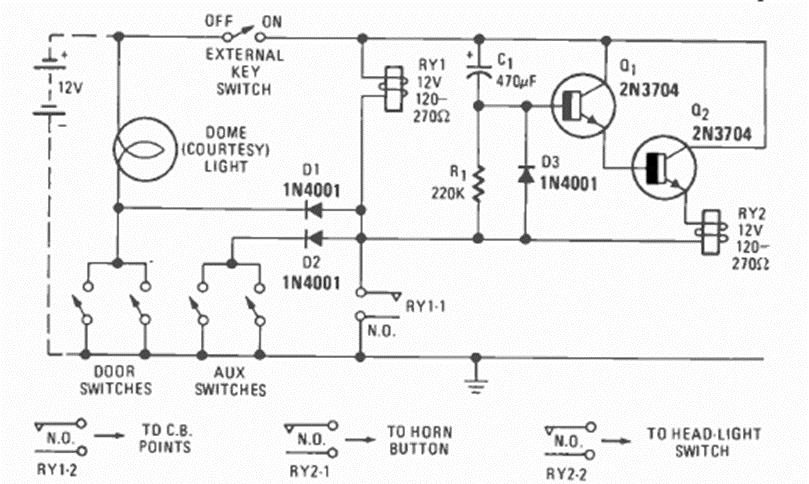
Este circuito inmovilizador para el coche fue encontrado en la revista Radio Electronics de diciembre de 1976. Tiene varios sensores que bloquean el sistema de encendido.
Este circuito amplifica senales de AM y FM, mejorando la recepción de las radios poco sensibles....
Encontramos este circuito en el Manual de aplicaciones lineales de National Semiconductor. Utiliza el...
Si bien es una configuración común todavía hoy, este circuito se ha retirado de una publicación antigua....