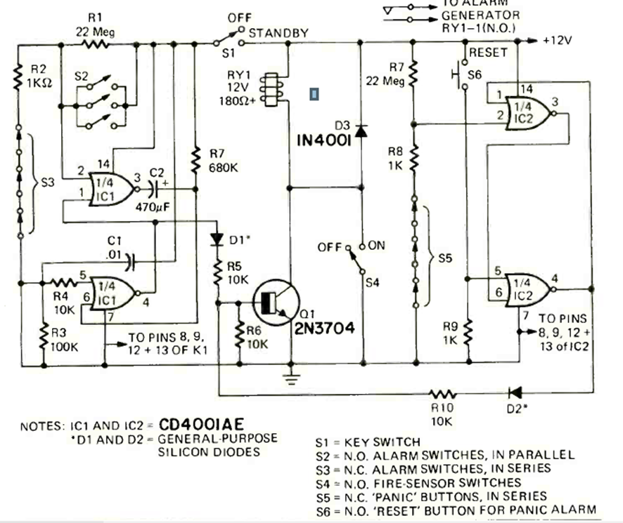
Este circuito con sensores NO y NC (serie y paralelo) lo encontramos en la revista Radio Electronics de abril de 1975. El circuito tiene un circuito de pánico y funciona con una fuente de alimentación de 12 V o dependiendo del relé utilizado.
Esta radio comercial para la banda AM se vendió en Japón en la década de 1960. El circuito tiene...
Este circuito de una documentación para radioaficionados de 1975, fue desarrollado para reconocer un tono...
Este potente amplificador con salida en simetría complementaria es de una antigua documentación de los...