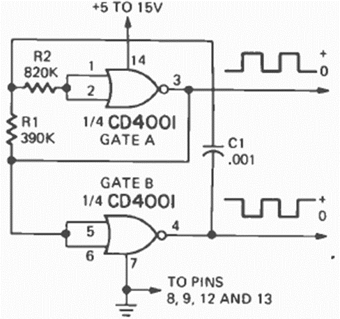
Encontrado en la revista Radio Electronics de noviembre de 1974, este circuito tiene el rango de frecuencia determinado por R1 y C1. Estos componentes se pueden cambiar para obtener otro rango de frecuencias.

Encontrado en la revista Radio Electronics de noviembre de 1974, este circuito tiene el rango de frecuencia determinado por R1 y C1. Estos componentes se pueden cambiar para obtener otro rango de frecuencias.
