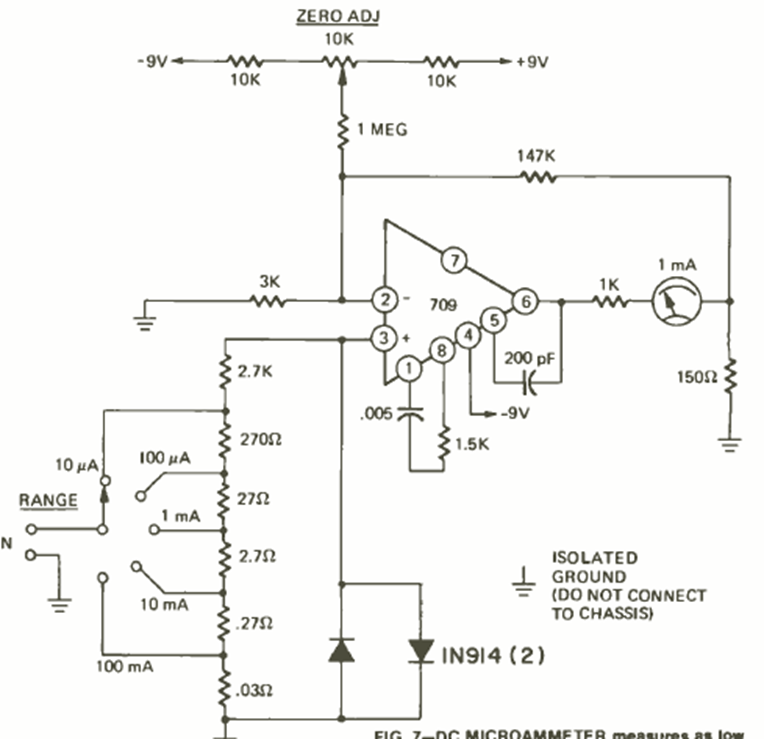
Utilizando un circuito integrado 709, este circuito se encontró en la revista Radio Electronics de junio de 1972. Se pueden utilizar operacionales equivalentes más modernos. La fuente de alimentación es simétrica.
Es un simple proyecto electrónico que puede convertirse en regalo o brindis que seguramente le...
Este circuito se puede ajustar para disparar y producir un sonido cuando la luz en el LDR se corta...
Esta configuración, que aparece en otros puntos de este sitio, fue encontrada en una documentación de...