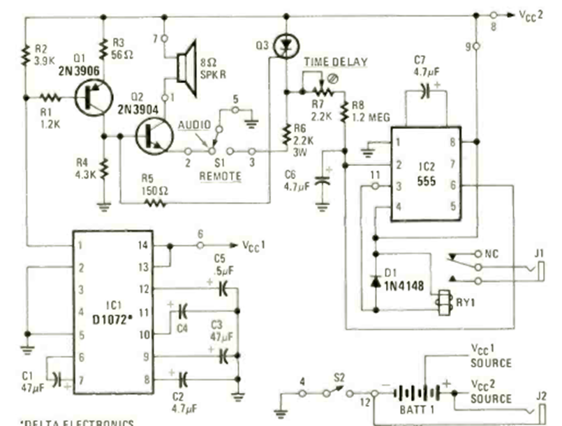
Este circuito lo encontramos en la revista Radio Electronics de abril de 1979. El circuito está basado en el 555 y un circuito integrado de la época, incluyendo el aviso sonoro y la activación de un relé.
Es un simple proyecto electrónico que puede convertirse en regalo o brindis que seguramente le...
Este circuito se puede ajustar para disparar y producir un sonido cuando la luz en el LDR se corta...
Esta configuración, que aparece en otros puntos de este sitio, fue encontrada en una documentación de...