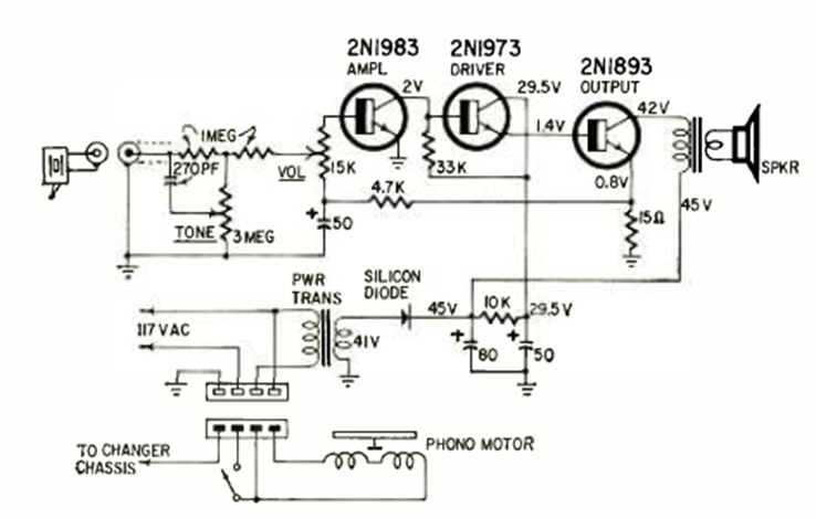
Este circuito amplificador de audio se encontró en la revista Radio Electronics de junio de 1966. El circuito es de tipo RCA comercial y funciona con la red eléctrica.
Este circuito lógico puede indicar los niveles de salidas tanto TTL (5 V) como CMOS (5 a 12 V),...
Este circuito se obtuvo de la documentación de Motorola de 1969. La configuración se aplica a...
Encontramos este circuito en un manual de transistores de la década de 1960. El transistor es el...