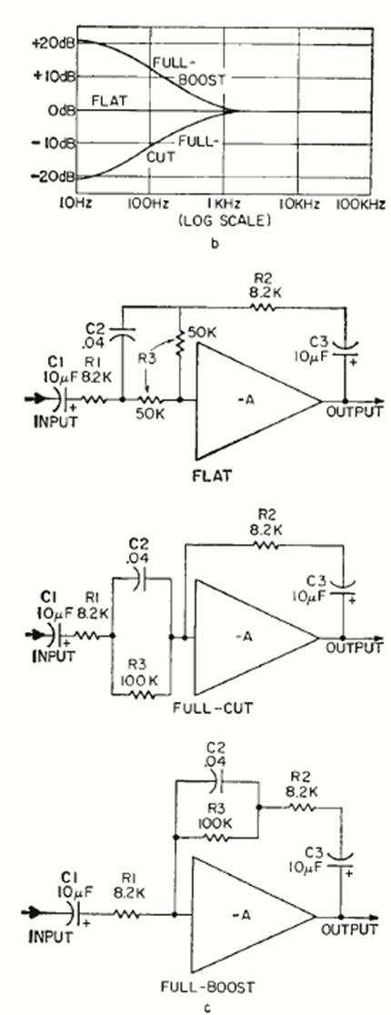
Encontramos este circuito en la revista Radio Electronics de febrero de 1970. Utiliza un amplificador operacional RCA lanzado en ese momento. Observe las curvas obtenidas en cada caso.

Encontramos este circuito en la revista Radio Electronics de febrero de 1970. Utiliza un amplificador operacional RCA lanzado en ese momento. Observe las curvas obtenidas en cada caso.
