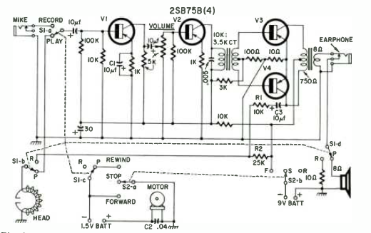
Este es el circuito de una grabadora económica de los años 60. El circuito apareció en una revista de Radio Electronics de noviembre de 1962. La alimentación se suministra mediante baterías.

Este es el circuito de una grabadora económica de los años 60. El circuito apareció en una revista de Radio Electronics de noviembre de 1962. La alimentación se suministra mediante baterías.
