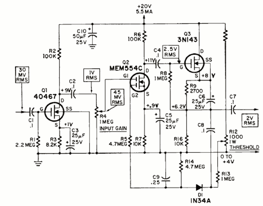
Este circuito MOSFET para aplicaciones de micrófono se encontró en la revista Radio Electronics de diciembre de 1969. Los transistores utilizados son poco comunes hoy en día.
Los primeros radios que existieron no usaban elementos activos de ninguna especie, pues no...
Este circuito puede servir para el desarrollo de un enlace óptico de audio o incluso digital de muy...
Se presenta una prueba simple de transistores NPN y PNP que, además de decir si el componente está bien,...