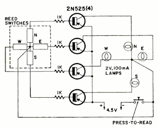
Esta “manga de viento” electrónica se activa mediante un sistema de conmutación con imanes. Fue encontrado en una Radio Electrónica de octubre de 1969. El sistema de accionamiento está realizado con interruptores de láminas.

Esta “manga de viento” electrónica se activa mediante un sistema de conmutación con imanes. Fue encontrado en una Radio Electrónica de octubre de 1969. El sistema de accionamiento está realizado con interruptores de láminas.
