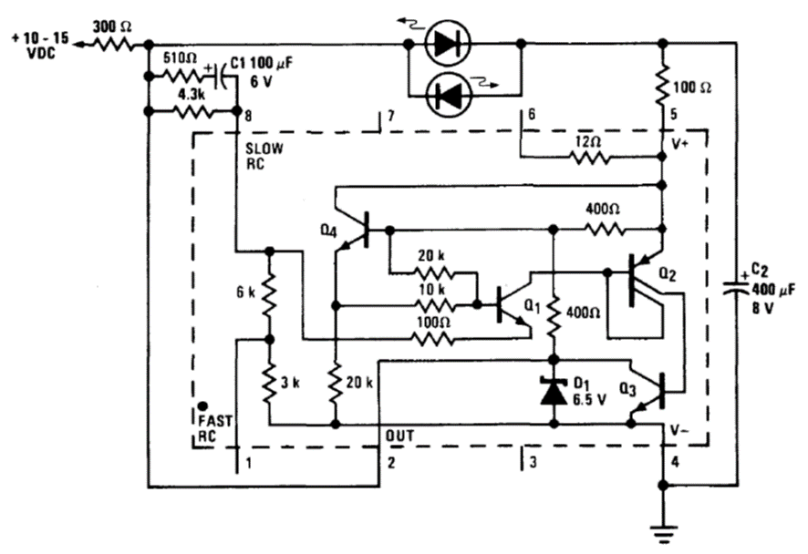
El circuito que se muestra en la figura hace uso de un LM3909, un IC de bajo consumo y baja tensión. El circuito alimenta alternativamente dos LED, que pueden ser de diferentes colores. Encontramos esta aplicación en la documentación de National Semiconductor.




