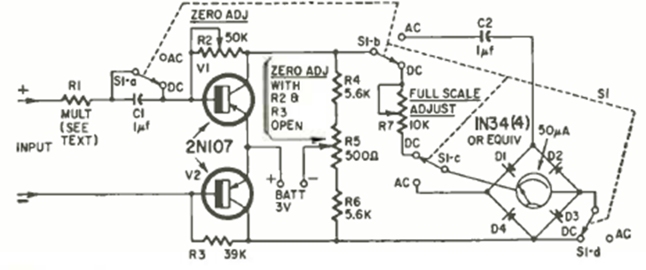
Este circuito para un instrumento o multímetro aislado puede aumentar la sensibilidad de su instrumento a 200.000 ohms por volt. Lo encontramos en una Radio Electrónica de octubre de 1962.
Un comparador de tensión de precisión, usando diodo zener como referencia puede ser implementado con...
Samuel Morse fue el inventor del telégrafo, que es un sistema eléctrico de comunicaciones, capaz de...
En la figura 1 tenemos un ultra-simple probador de continuidad en el que el "super-transistor" se utiliza para...