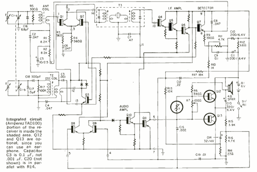
Esta es una de las primeras radios con circuito integrado. El circuito es de una Radio Electronics de noviembre de 1969. El circuito está alimentado por una batería de 9 V.
Encontrado en una publicación estadounidense de 1966, este circuito genera una señal rectangular de...
Este circuito es de una documentación de 1987. El operativo usado no es común actualmente, pero en su lugar se...
Esta fuente de alimentación de 3, 5, 6, 9 y 12 V seleccionada por un interruptor tiene un...