Esta versión del juego de habilidad conocido como Nervo-prueba no da golpes en nadie, pero también es imposible de ser engañada. Un circuito electrónico dispara al mínimo toque del alambre en la argolla y así permanece por algunos segundos.
Simple de montar, se trata de un proyecto indicado al principiante.
El juego del Nervo-Test o Nervo-Prueba, para quien no sabe, consiste en un alambre tortuoso y una argolla. El jugador debe pasar la anilla por el alambre tortuoso sin tocar el uno en el otro, pues si eso ocurre el circuito electrónico se dispara y la alarma suena.
A cada toque el jugador pierde un punto o entonces es descalificado, según la combinación previa.
Gana quien logra pasar el aro hasta el final del alambre sin dejar la alarma tocar, o tocar menor número de veces.
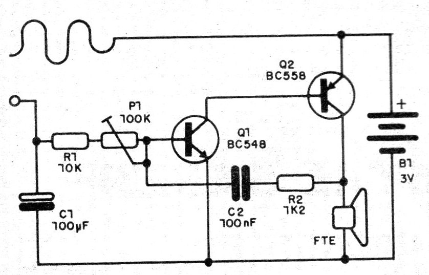
El circuito presentado es muy simple y funciona con sólo dos pilas pequeñas.
La base del circuito es un simple oscilador de audio cuyo sonido emitido depende básicamente del capacitor C2. El capacitor C1 sirve para determinar el tiempo de disparo en cada toque, pudiendo tener valores entre 22 y 220 uF. El ideal es 100 uF, cuando el toque tiene un tiempo suficiente sólo para ser percibido.
Cuando el alambre se apoya en la anilla, aunque por un breve instante, este condensador se carga y luego se descarga lentamente a través del circuito oscilador, que entra en acción produciendo un sonido que imita una sirena.
El trimpot P1 sirve para ajustar el tiempo de timbre y la tonalidad del sonido emitido.
MONTAJE
Comenzamos por dar el diagrama completo del aparato en la figura 1.
El montaje, como se indica para principiante, puede realizarse en un puente de terminales. (figura 2).

Este puente será fijado posteriormente en el interior de una caja plástica.
Un punto importante del montaje es el par formado por la argolla y el alambre tortuoso. Usamos para ello el cable común de conexión (16 o 14AWG). La capa del hilo no se retira totalmente, ya que podemos dejar un pedazo en cada uno para servir de cable, por donde el jugador manejará las dos piezas.
En la figura 3 mostramos cómo se preparan estos dos elementos.

En el montaje es importante observar la polaridad del capacitor electrolítico. Usted puede experimentar varios valores para este componente, según el tiempo deseado para el sonido. La tensión de trabajo debe ser superior a 3 V para este componente.
El otro capacitor puede tener valores entre 47 e 100 nF, admitiendo tanto los tipos cerámicos, cuyo marcado puede ser 473 o 104, como de poliéster, cuyo marcado puede ser 0,047 o 0,1 uF.
Los resistores son todos de 1/8 o ¼ W y el altavoz es pequeño de 8 ohms.
Incluso los transistores admiten equivalentes. Para Q1 se puede experimentar cualquier NPN de silicio de uso general y para Q2 cualquier PNP de silicio de uso general. Pruebe los que tenga en su chatarra, pero respete el orden de conexión de emisor (E), colector (C) y base (B), lo que significa que usted debe saber identificar estos terminales.
Para las pilas utilice un soporte propio. observando la polaridad de la conexión.
PRUEBA Y USO
Coloque las pilas en el soporte. No necesitamos usar un interruptor general, ya que manteniendo el alambre y la argolla separados prácticamente no hay consumo de energía. Sólo cuando guarde el aparato retire las pilas del soporte para mayor seguridad.
Enchufe el alambre en la argolla y ajuste P1 para que el sonido emitido sea de timbre agradable y de duración de acuerdo con el gusto de los jugadores.
Suelte el alambre, separándolo de la anilla y vea cuánto tiempo el sonido persiste. Si desea aumentar este tiempo, aumente el valor de C1.
Después es sólo jugar, verificando quién consigue pasar la argolla por el alambre sin dejar el aparato tocar.
LISTA DE MATERIAL
Q1 - BC548 o equivalentes -transistor NPN de silicio
Q2 - BC558 o equivalentes -transistor PNP de silicio
FTE - Altavoz de 5 cm x 89
B1 - 3 V - 2 pilas pequeñas
C1 - 100 uF capacitor electrolítico
C2 -100 nF o 47 nF - capacitor de cerámica o de poliéster
P1 - 100 k - trimpot
R1 - 10 k - resistor (marrón, negro, naranja)
R2 - 1k2 - resistor (marrón, rojo, rojo)
Varios: hilo grueso para hacer el alambre y la argolla, puente de terminales, soporte para 2 pilas pequeñas, hilos, caja para montaje, soldadura, etc.




