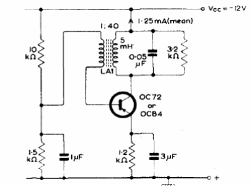
Encontramos este circuito en el antiguo manual de referencia de transistores de la Mullard de 1960. La frecuencia puede ser alterada por la bobina y el capacitor en paralelo.

Encontramos este circuito en el antiguo manual de referencia de transistores de la Mullard de 1960. La frecuencia puede ser alterada por la bobina y el capacitor en paralelo.
