Si usted tiene un radito de dos pilas pequeñas es una manera de alimentarlo con energía solar de una sola célula de 1,8V - un convertidor simple de buen rendimiento. Operando con una tensión alternante que llega a los 5 V, podemos incluso usar un doblador y obtener 6V, pero con corrientes proporcionalmente menores.
La idea básica es simple: convertimos la corriente continua de la célula en alternada y aplicamos a un transformador que dobla la tensión.
Después, es sólo rectificar y obtener al menos 3 V para la alimentación de un radito.
Como no se puede crear energía, la corriente obtenida al final es mucho menor que la máxima en condiciones normales, pero aún así suficiente para alimentar un radito de dos pilas en volumen normal.
Probamos el prototipo con la radio National RF421OW de dos pilas grandes y obtuvimos su funcionamiento normal a medio volumen, cuando el consumo de corriente estuvo del orden de 10 mA.
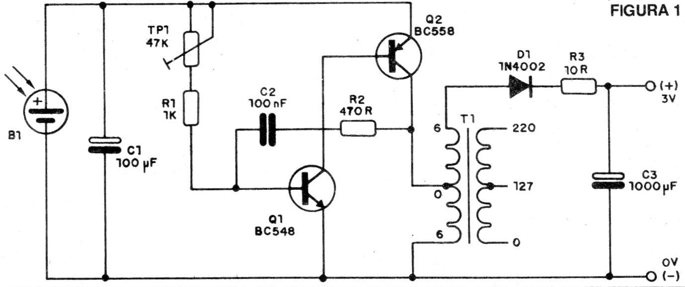
Como Funciona
Se utilizan dos transistores en la configuración oscilante, ya conocida por los buenos resultados presentados y que ha sido bastante explorada en nuestras publicaciones.
La frecuencia de este oscilador se ajusta en P1 para obtener el mayor rendimiento en la transferencia de energía. El ajuste dependerá del transformador.
Usamos un autotransformador que, en realidad, se obtiene de un transformador de alimentación común con secundario de 6 + 6 V y corriente entre 100 y 500 mA.
La salida de tensión más alta es rectificada por D1 y luego filtrada por el electrolítico C3.
Al conectar un voltímetro en C3 usted notará que la tensión puede llegar hasta más de 5 V, pero este es un valor de pico sin carga. Con la conexión de la radio u otra carga, la tensión caerá y eso dependerá del consumo del aparato.
Debemos entonces tener un consumo que nos lleve cerca de 3 V, lo que fácilmente se conseguirá con un ajuste de medio volumen de una radio común.
El grado de iluminación de la célula influye directamente en la corriente obtenida y en el caso de una radio, cuyo consumo es relativamente alto en vista de las eventuales pérdidas en el convertidor, se necesita luz fuerte.
MONTAJE
Comenzamos por dar el diagrama completo en la figura 1.
En la figura 2 tenemos la sugerencia de montaje en una pequeña placa de circuito impreso.
El trimpot de ajuste P1 no es crítico pudiendo tener valores entre 22k y 47k.
Los resistores son de 1/8 W y los condensadores electrolíticos tienen tensiones de trabajo entre 3 y 12 V.
El transformador T1 debe tener un secundario de 6 + 6 V con corriente entre 100 y 250 mA. El primario, por no ser usado, no importa.
El diodo D1 puede ser de cualquier tipo entre 1N4002 y 1N4007.
Los transistores admite diversos equivalentes como: para el BC548 tenemos el BC237, BC238, BC547, BC549 y para el BC557 tenemos el BC307, BC308 BC558 y BC559.
PRUEBA Y USO
Para la prueba basta conectar en la salida un multímetro en la escala de tensiones continuas que permita leer 3 V y iluminar la célula solar.
Para la prueba de banco utilice una lámpara de 60 W a unos 50 cm de distancia de célula.
Ajuste entonces P1 para la mayor lectura de tensión posible. El valor será superior a 3 V pues el condensador se cargará con la tensión de pico obtenida en el oscilador.
Con el radio encendido, esta tensión caerá.
A continuación, conecte la radio que se va a alimentar utilizando un enchufe para la fuente, si hay, o bien sus garras presas al soporte de las pilas (que deben ser retiradas).
Es necesario observar la polaridad de esta conexión.
Con la iluminación de la célula, la radio debe funcionar normalmente con un volumen medio. No abra todo el volumen, ya que puede haber distorsión.
Si la radio no funciona normalmente, compruebe la tensión y ajuste P1.
Si no se consigue nada, el problema puede estar en el transformador.
Si la tensión es muy baja en la radio, reduzca el valor de R3 o retire el circuito.
LISTA DE MATERIAL
Q1 - BC548 - transistores NPN
Q2 - BC558 - transistores PNP
D1 - 1N4002 o equivalente - diodo
B1 - 1,8 V x 500 mA - Célula Solar
T1 - transformador de 6 + 6V - ver texto
P1 - 47k - trimpot
R1 - 1k - resistor (marrón, negro, rojo)
R2 - 470 ohms - resistor (amarillo, violeta, marrón)
R3 - 10 ohms - resistor (marrón, negro, negro)
C1 - 100 uF x 3 V - capacitor electrolítico
C2 - 1000 uF x 3V - capacitor electrolítico
Varios: placa de circuito impreso, caja para montaje, hilos, soldadura, etc.





