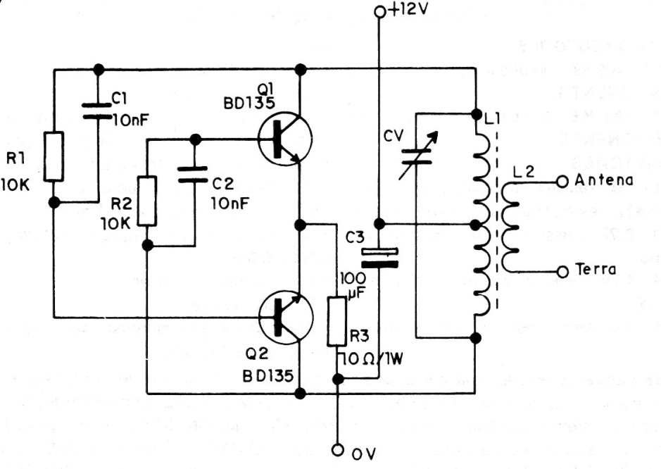
La señal de este transmisor simple, sin modulación, puede llegar a más de 1 km en el rango de VHF o ondas cortas, según la bobina utilizada. Para la banda de onda corta, utilice de 20 a 40 espiras de hilo 28 con toma central para L1 y de 10 a 12 espiras del mismo hilo sobre L1 a L2.
En este caso, la bobina se enrollará en un pequeño bastón de ferrita. Para el rango de VHF, la bobina puede tener de 4 a 10 espiras de hilo 24 en forma de 1 cm sin núcleo y L2 de 3 a 6 espiras del mismo hilo sobre L1.
El circuito debe ser alimentado por 12 V de batería, siendo indicado para instalación en automóviles. La antena debe tener de 1 a 2 metros de longitud, pudiendo ser un hilo estirado en local oculto en el vehículo.
En la figura 1 tenemos el diagrama completo del transmisor.
El montaje debe efectuarse sobre la base de una pequeña placa de circuito impreso, tal como se muestra en la figura 2.
Lista de materiales:
Q1, Q2 – BD135 – transistores NPN de potencia
R1, R2 – 10 k – resistores
R3 – 10 ohms –resistor
CV – capacitor variables de 150 a 300 pF
C1, C2 – 10 nF – capacitores cerâmicos
C3 – 100 uF – capacitor electrolítico
L1, L2 – Bobinas – ver texto
Vários. Placa de circuito impresso, bastón de ferrita, hilos, etc.





