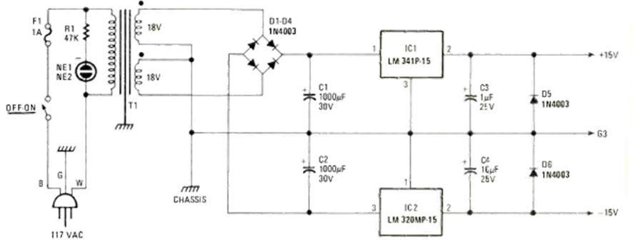
Esta fuente se encontró en un proyecto Electronics Experimenter de edición especial de 1981. Utiliza un transformador con dos devanados de 15 V, y es adecuado para el preamplificador del circuito anterior.
En la figura 1 tenemos un ultra-simple probador de continuidad en el que el "super-transistor" se utiliza para...
Los pequeños buzzers piezoeléctricos (cerámicos) no poseen mucha potencia sonora, siendo indicados para...
Con sólo un transistor (PNP o NPN) usted puede hacer un teléfono de juguete con buen rendimiento gracias...