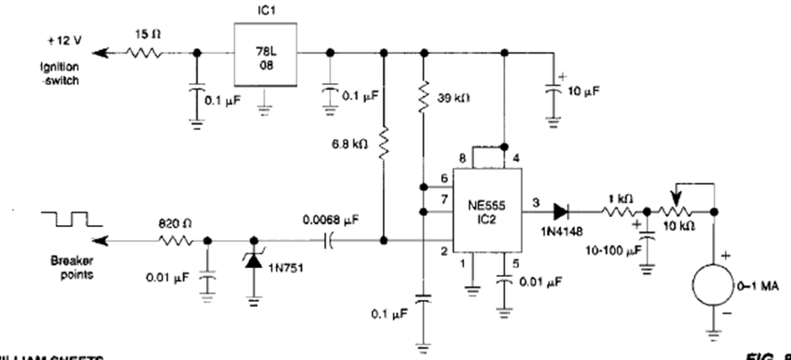
Este circuito de instrumento analógico se encontró en un William Sheets de la década de 1990. Los componentes son comunes y solo son compatibles con vehículos con interruptores mecánicos (circuit breaker).
En la figura 1 tenemos un ultra-simple probador de continuidad en el que el "super-transistor" se utiliza para...
Los pequeños buzzers piezoeléctricos (cerámicos) no poseen mucha potencia sonora, siendo indicados para...
Con sólo un transistor (PNP o NPN) usted puede hacer un teléfono de juguete con buen rendimiento gracias...