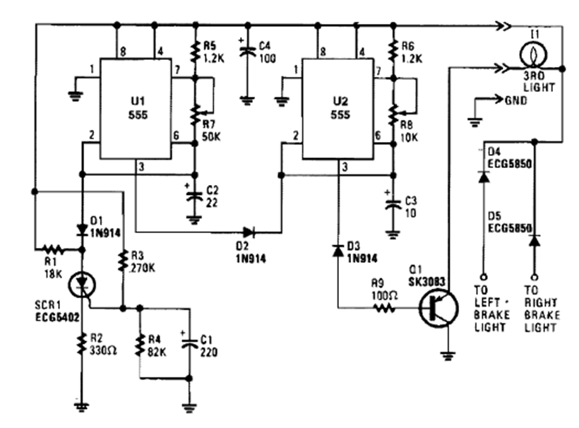
Este circuito se obtuvo de la publicación PE Hobbyist Electronics de 1980. El circuito se basa en el 555, es fácil de ensamblar y puede utilizarse para controlar las luces de freno.
En la figura 1 tenemos un ultra-simple probador de continuidad en el que el "super-transistor" se utiliza para...
Los pequeños buzzers piezoeléctricos (cerámicos) no poseen mucha potencia sonora, siendo indicados para...
Con sólo un transistor (PNP o NPN) usted puede hacer un teléfono de juguete con buen rendimiento gracias...