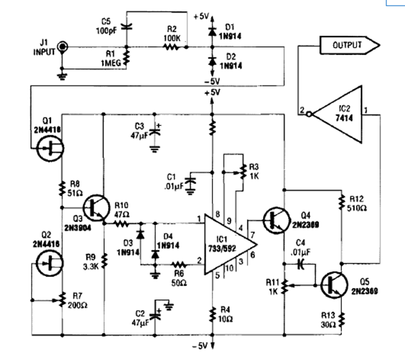
Este circuito para frecuencias de hasta 100 MHz y una impedancia de entrada de 1 Mohm se obtuvo de la Enciclopedia de Circuitos Electrónicos, Volumen 5, de 1995. El circuito utiliza como base un circuito operativo de la época.
En la figura 1 tenemos un ultra-simple probador de continuidad en el que el "super-transistor" se utiliza para...
Los pequeños buzzers piezoeléctricos (cerámicos) no poseen mucha potencia sonora, siendo indicados para...
Con sólo un transistor (PNP o NPN) usted puede hacer un teléfono de juguete con buen rendimiento gracias...