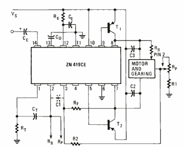
Utilizando un ZN419CE este circuito fue encontrado en la revista Electronics Experimenter Special Projects de 1981. La corriente del motor depende básicamente de T1 y T2.
En la figura 1 tenemos un ultra-simple probador de continuidad en el que el "super-transistor" se utiliza para...
Los pequeños buzzers piezoeléctricos (cerámicos) no poseen mucha potencia sonora, siendo indicados para...
Con sólo un transistor (PNP o NPN) usted puede hacer un teléfono de juguete con buen rendimiento gracias...