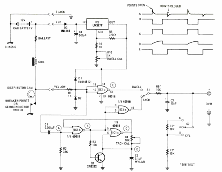
Este circuito para coches antiguos con control de encendido mecánico fue encontrado en la revista Electronics Experimenter Special Projects de 1983. El circuito utiliza componentes comunes y funciona para automóviles de 12 V.
En la figura 1 tenemos un ultra-simple probador de continuidad en el que el "super-transistor" se utiliza para...
Los pequeños buzzers piezoeléctricos (cerámicos) no poseen mucha potencia sonora, siendo indicados para...
Con sólo un transistor (PNP o NPN) usted puede hacer un teléfono de juguete con buen rendimiento gracias...