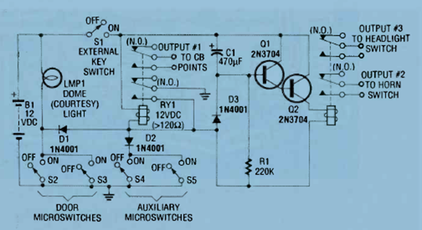
Este circuito se encontró en el Electronics Experimenter Handbook de 1961. El circuito utiliza sensores de puerta y otros. Se alimenta con 12 V de la batería del coche.
En la figura 1 tenemos un ultra-simple probador de continuidad en el que el "super-transistor" se utiliza para...
Los pequeños buzzers piezoeléctricos (cerámicos) no poseen mucha potencia sonora, siendo indicados para...
Con sólo un transistor (PNP o NPN) usted puede hacer un teléfono de juguete con buen rendimiento gracias...