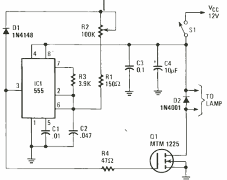
Este regulador de intensidad se encontró en los proyectos especiales de la Electronics Experimenter Special Projects de 1983. El circuito utiliza componentes comunes. El MOSFET puede ser de cualquier tipo dependiendo de la lámpara.
Este circuito fue obtenido en una revista inglesa de 1979. Con un toque en el sensor, una plancha de...
El circuito presentado consiste en un sistema de sensores NA y NF para alarmas. La salida debe...
Este circuito se encontró en una Popular Electronics de junio de 1978. El circuito se entrelaza entre...