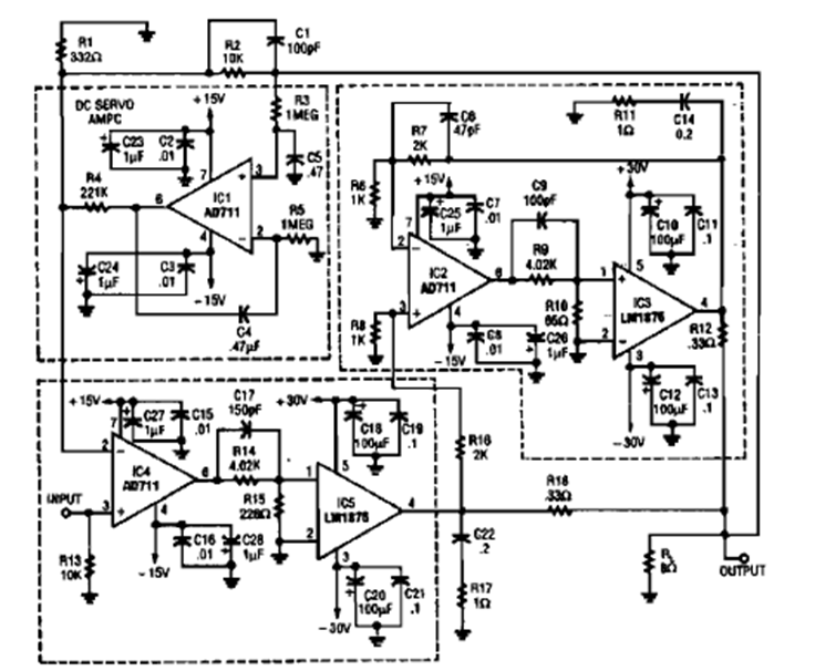
Este circuito es de una Electronics Now de los años 90. Utiliza un circuito integrado de potencia de la época que requiere un disipador de calor. La fuente de alimentación es de 18 V.
Este circuito fue obtenido en una revista inglesa de 1979. Con un toque en el sensor, una plancha de...
El circuito presentado consiste en un sistema de sensores NA y NF para alarmas. La salida debe...
Este circuito se encontró en una Popular Electronics de junio de 1978. El circuito se entrelaza entre...