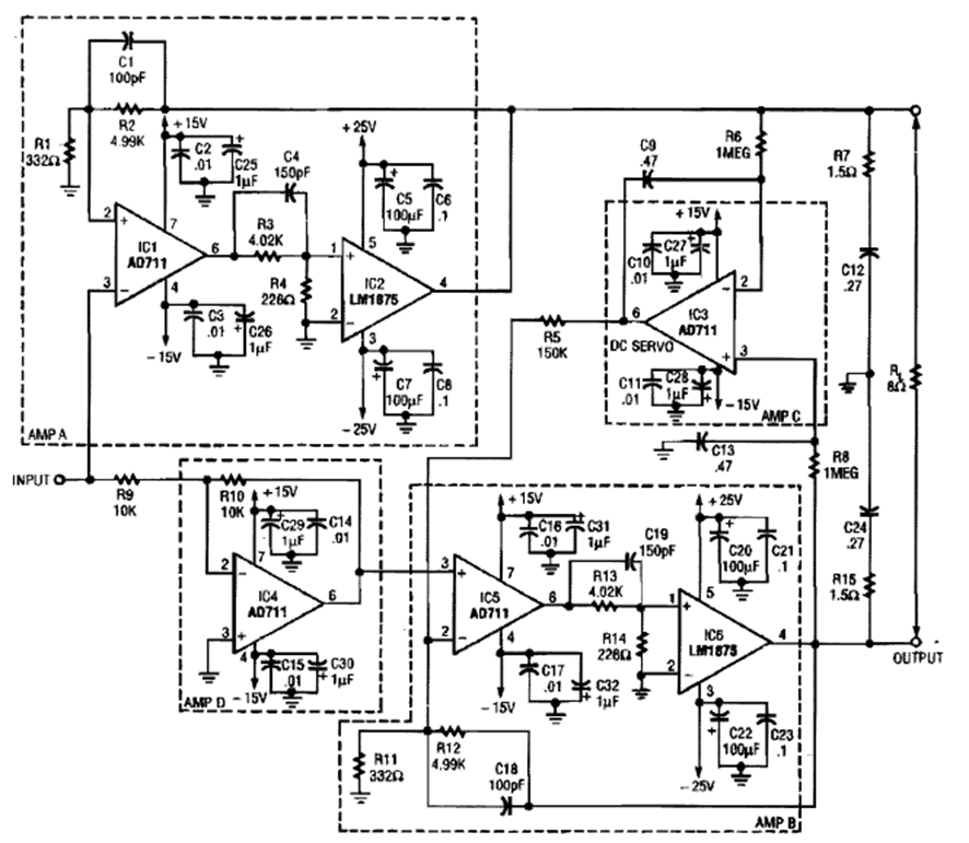
Este amplificador se obtuvo de una Electronics Now de los años 90. El circuito tiene una fuente de alimentación simétrica de 26 V. Los circuitos integrados de potencia deben estar equipados con buenos disipadores de calor.
Este circuito fue obtenido en una revista inglesa de 1979. Con un toque en el sensor, una plancha de...
El circuito presentado consiste en un sistema de sensores NA y NF para alarmas. La salida debe...
Este circuito se encontró en una Popular Electronics de junio de 1978. El circuito se entrelaza entre...