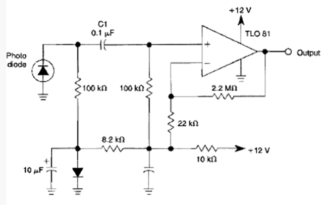
Este circuito de enlace o alarma se encontró en la Enciclopedia de Circuitos Electrónicos, Volumen 5 de 1995. El circuito utiliza un fotodiodo como sensor y su ganancia se obtiene mediante resistencias de retroalimentación negativa.
Con este simple probador podemos probar cables de electrodomésticos, motores, lámparas,...
Este pulsador para un LED, o Flasher, tiene un consumo extremadamente bajo, pudiendo ser...
Las lámparas neón son elementos activos de circuitos que se caracterizan por presentar una región de...