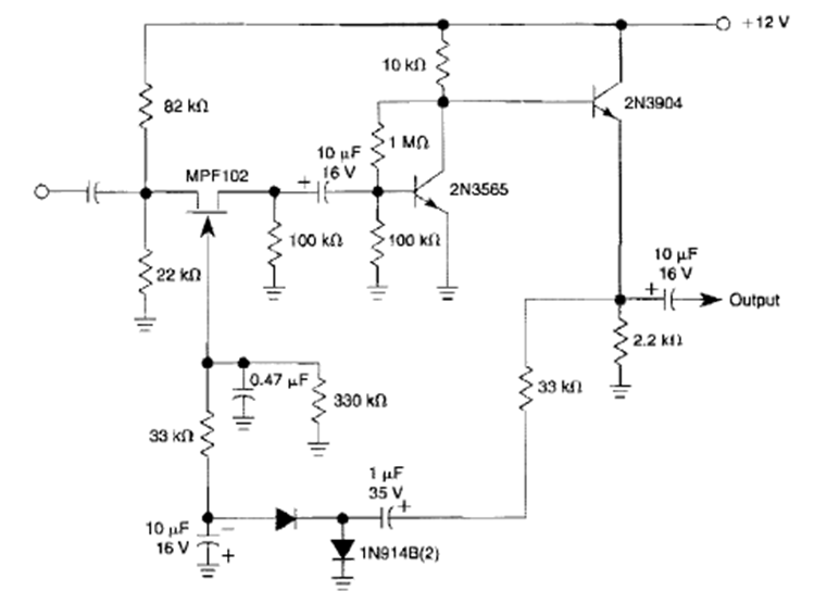
Este circuito proviene de una publicación de William Sheets de la década de 1990. Consta de una etapa cuya ganancia se ajusta según la intensidad de la señal.
Este circuito es de un Radio Electronics de junio de 1957. Consiste en un excelente radio de...
Este circuito es de una documentación antigua de 1995, pero puede ser montado con facilidad aún hoy por...
Este circuito lo encontramos en una Electronics Now. La indicación del nivel lógico se realiza en un...