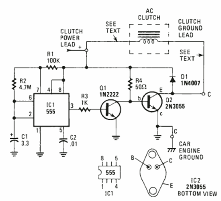
Este circuito enciende y apaga el aire acondicionado u otro electrodoméstico en ciclos ajustables para ahorrar energía. El circuito proviene de un Electronics Experimenter Handbook de 1983, Proyectos especiales.
Con este simple probador podemos probar cables de electrodomésticos, motores, lámparas,...
Este pulsador para un LED, o Flasher, tiene un consumo extremadamente bajo, pudiendo ser...
Las lámparas neón son elementos activos de circuitos que se caracterizan por presentar una región de...