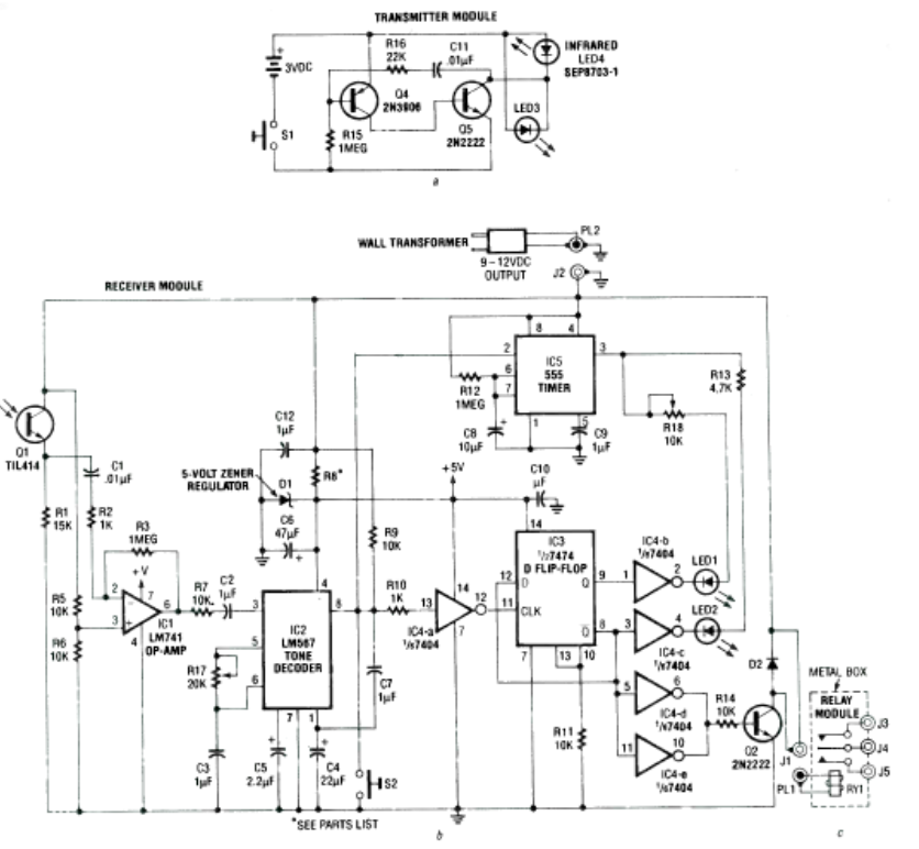
Este circuito se encontró en el Radio Electronics Experimenter Hanbook de 1991. El circuito controla un relé simple con el fin de encender o apagar circuitos o cambiar canales de audio.
Este circuito, obtenido en una documentación de la década de 1980, está destinado a la transmisión de...
Este circuito se obtuvo de una publicación estadounidense de los años 80. Podemos usar un BD136 en...
Philips sugirió este circuito en la documentación de 1967. El circuito recibe luz modulada y tiene un...