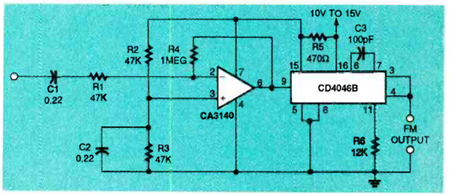
Utilizando un PLL 4046, este circuito se obtuvo de la revista Electronics Now de octubre de 1994. El circuito se puede modificar para generar señales en otras frecuencias.
Con este simple probador podemos probar cables de electrodomésticos, motores, lámparas,...
Este pulsador para un LED, o Flasher, tiene un consumo extremadamente bajo, pudiendo ser...
Las lámparas neón son elementos activos de circuitos que se caracterizan por presentar una región de...