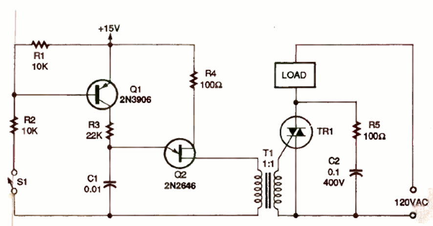
Encontramos este circuito de control aislado por transformador en Electronics Now de junio de 1995. El triac debe estar equipado con un disipador de calor.
Este circuito publicado en la revista Radio Electronics de noviembre de 1964 alimenta una...
Este circuito fue encontrado en una documentación de 1985. El transistor es de tipo antiguo de...
Encontrado en una publicación estadounidense de 1968, este circuito hace uso de una luz piloto de...