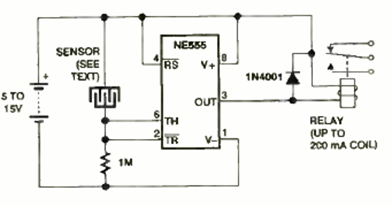
Encontramos este circuito en la revista Electronics Now de mayo de 1996. El relé debe tener una tensión acorde a la alimentación del circuito y una corriente de disparo no mayor a 50 mA.
Este circuito publicado en la revista Radio Electronics de noviembre de 1964 alimenta una...
Este circuito fue encontrado en una documentación de 1985. El transistor es de tipo antiguo de...
Encontrado en una publicación estadounidense de 1968, este circuito hace uso de una luz piloto de...