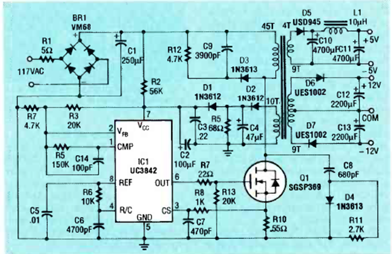
Esta fuente de alimentación conmutada múltiple se encontró en la revista Radio Electronic de abril de 1991. El MOSFET debe estar equipado con un disipador de calor.
Cuando se activa, este circuito hace que una lámpara reduzca automáticamente su brillo hasta que se...
Encontramos esta alarma en una publicación en inglés de 1978. Aunque la fuente de alimentación original es...
Este circuito, encontrado en una publicación de los años 70, produce una señal senoidal de 1 Hz....