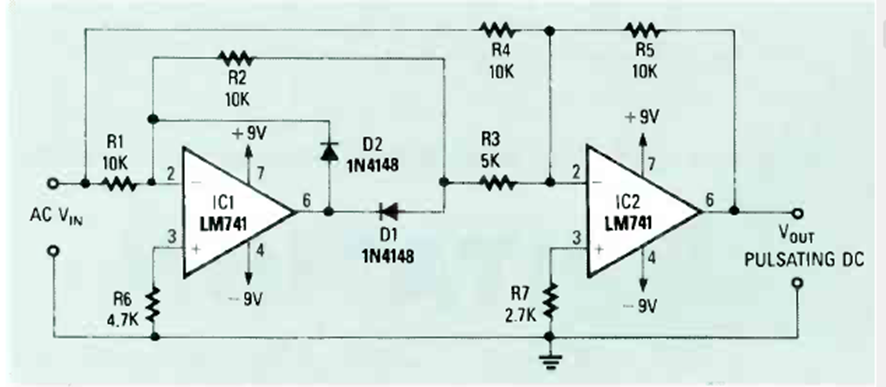
Esta versión con buffer del circuito anterior apareció en un artículo de la edición de septiembre de 1989 de la revista Radio Electronics. Se pueden utilizar otros sistemas operativos y la fuente de alimentación debe ser simétrica.
Este amplificador utiliza un transistor Darlington cuya ganancia de corriente puede llegar a 10...
Los osciladores por Puente de Wien producen señales senoidales de bajas frecuencias de excelente...
Este circuito utiliza como estándar de frecuencia un filtro cerámico del tipo encontrado en radios de FM,...