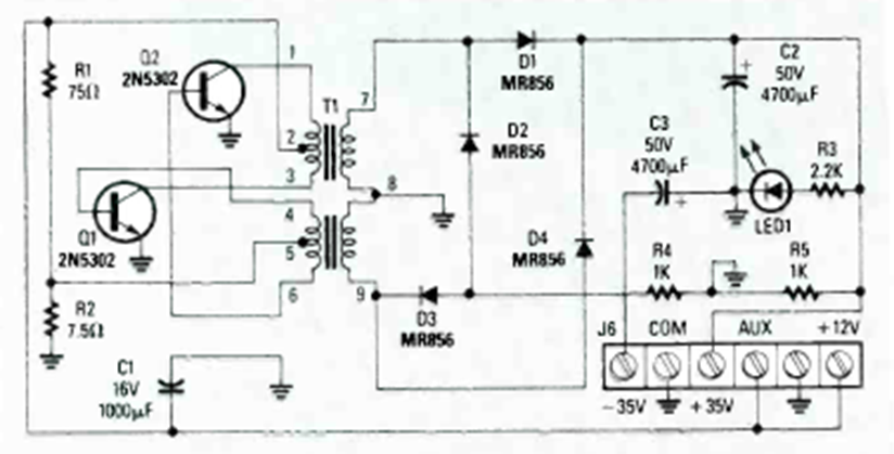
Este circuito para alimentar el proyecto anterior con el LM12 fue publicado en la misma revista. El circuito consta de un inversor de alta potencia. Los transistores deben estar equipados con excelentes disipadores de calor.
Este amplificador utiliza un transistor Darlington cuya ganancia de corriente puede llegar a 10...
Los osciladores por Puente de Wien producen señales senoidales de bajas frecuencias de excelente...
Este circuito utiliza como estándar de frecuencia un filtro cerámico del tipo encontrado en radios de FM,...