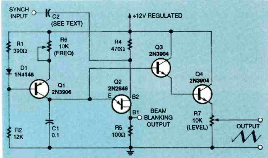
Este circuito, basado en un transistor unijuntura, se descubrió en la edición de enero de 1994 de la revista Electronics Now. El rango de frecuencia depende de C1, que puede modificarse.
Este amplificador utiliza un transistor Darlington cuya ganancia de corriente puede llegar a 10...
Los osciladores por Puente de Wien producen señales senoidales de bajas frecuencias de excelente...
Este circuito utiliza como estándar de frecuencia un filtro cerámico del tipo encontrado en radios de FM,...