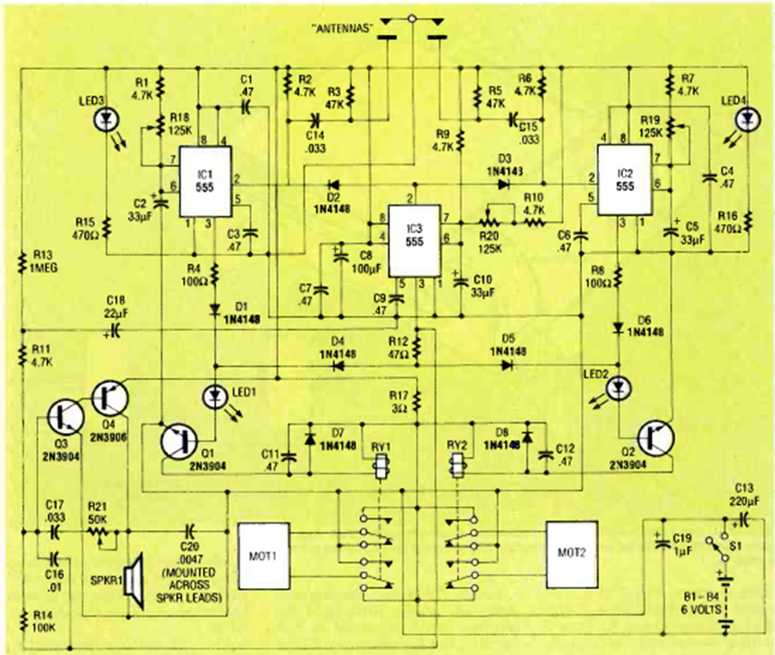
Este es un circuito robótico publicado en la edición de junio de 1992 de la revista Radio Electronics. Los sensores se utilizan para accionar dos motorreductores. La energía es proporcionada por baterías.
El receptor de este circuito es el CIR3616S. El sistema funciona con infrarrojos modulados y tiene...
Encontrado en un EDN de los 90, este pulsador de xenón usa un Sidac. Ya usamos esta configuración en un...
Este circuito fue encontrado en una documentación americana de 1976. Podemos montarlo con dos 741,...