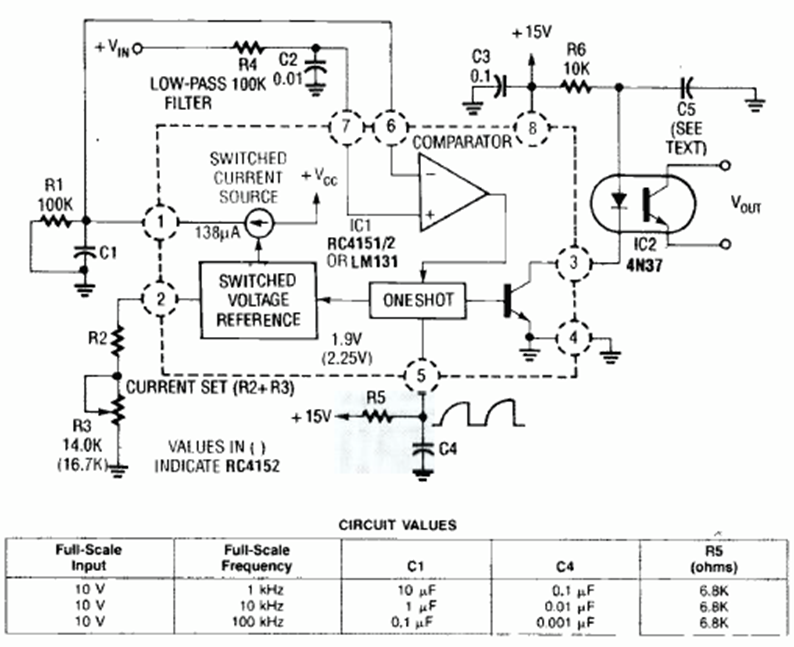
Encontramos este circuito en la edición de junio de 1991 de la revista Radio Electronics. El circuito integrado todavía está disponible. La tabla da los valores de los componentes.
Este amplificador utiliza un transistor Darlington cuya ganancia de corriente puede llegar a 10...
Los osciladores por Puente de Wien producen señales senoidales de bajas frecuencias de excelente...
Este circuito utiliza como estándar de frecuencia un filtro cerámico del tipo encontrado en radios de FM,...