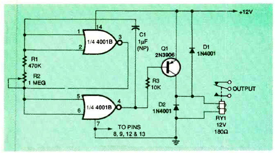
Este oscilador con CMOS 4001 enciende y apaga alternativamente el relé en los momentos establecidos por R2. El circuito es de una revista Electronics Now de junio de 1995.
Este circuito ultra-simple sirve para verificar el estado de altavoces, auriculares e incluso LEDs y...
Describimos el montaje de un circuito de memoria que opera según el mismo principio de las...
Presione un botón (S1) y una aguja sin conexión eléctrica alguna se mueve misteriosamente. Este montaje, basado...