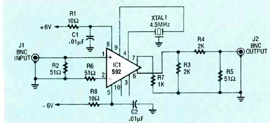
Encontramos este amplificador de 4,5 MHz para señales de vídeo de televisores analógicos antiguos en la edición de junio de 1992 de la revista Radio Electronics. Utiliza un circuito integrado 592.
Este circuito ultra-simple sirve para verificar el estado de altavoces, auriculares e incluso LEDs y...
Describimos el montaje de un circuito de memoria que opera según el mismo principio de las...
Presione un botón (S1) y una aguja sin conexión eléctrica alguna se mueve misteriosamente. Este montaje, basado...