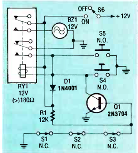
Este circuito se encontró en la edición de mayo de 1990 de la revista Radio Electronics. El transistor es de propósito general y la tensión de alimentación depende del relé utilizado.

Este circuito se encontró en la edición de mayo de 1990 de la revista Radio Electronics. El transistor es de propósito general y la tensión de alimentación depende del relé utilizado.
