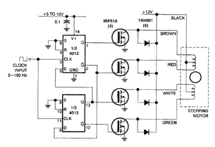
Este controlador de motor paso a paso de 12 V se encontró en la edición de agosto de 1996 de la revista Electronics Now. El circuito tiene una entrada de pulso y los MOSFET pueden ser de prácticamente cualquier tipo.
Este circuito aparece con variaciones en otros puntos de esta sección. Esta versión es de una...
Este relé de luz o sobre, según las posiciones del LDR y de P1 es extremadamente sensible, pues utiliza...
En el circuito de la figura tenemos una aplicación de un transistor como oscilador. Para ello,...