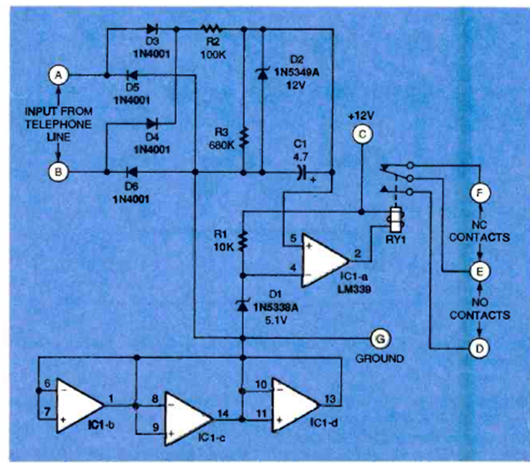
Este circuito para líneas telefónicas antiguas fue encontrado en la edición de marzo de 1997 de la revista Electronics Now. El circuito activa un relé en función de la tensión monitoreado en la línea.
Encontramos este circuito en un manual de General Electric de 1965. El circuito se aplica solo a...
Encontrado en la documentación de Motorola de la década de 1960, este circuito de temporización puede durar...
Encontrado en Radio Electronics de los años 90, este circuito produce pulsos para probar un...