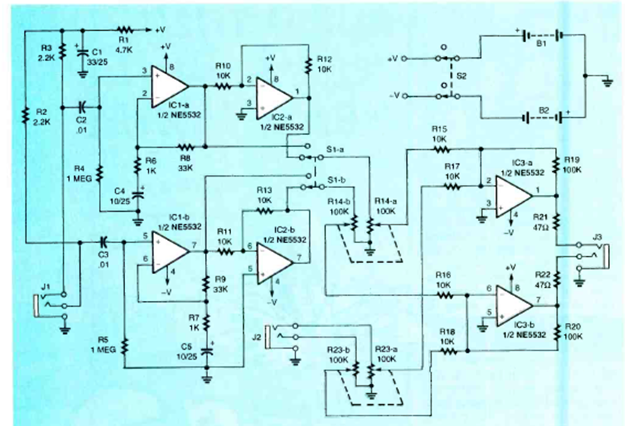
Este circuito fue encontrado en la edición de septiembre de 1997 de la revista Electronics Now. El circuito es para auriculares de baja impedancia alimentados por dos baterías.
El oscilador rectangular presentado en la figura hace uso de una de las cuatro puertas NAND de un...
Este circuito reúne en un sistema único diversos tipos de alarmas. Tenemos así los sensores por...
Este circuito tiene por objetivo accionar un relé cuando incide la luz en el LDR. Podemos usarlo en...