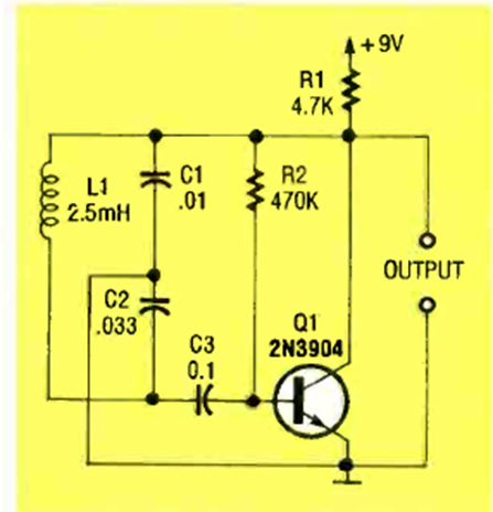
Esta es la configuración de este tipo de oscilador dada en un artículo de la revista Electronics Now de diciembre de 1993. La frecuencia depende de L1. El máximo alcanzado ronda unas decenas de megahertz.

Esta es la configuración de este tipo de oscilador dada en un artículo de la revista Electronics Now de diciembre de 1993. La frecuencia depende de L1. El máximo alcanzado ronda unas decenas de megahertz.
