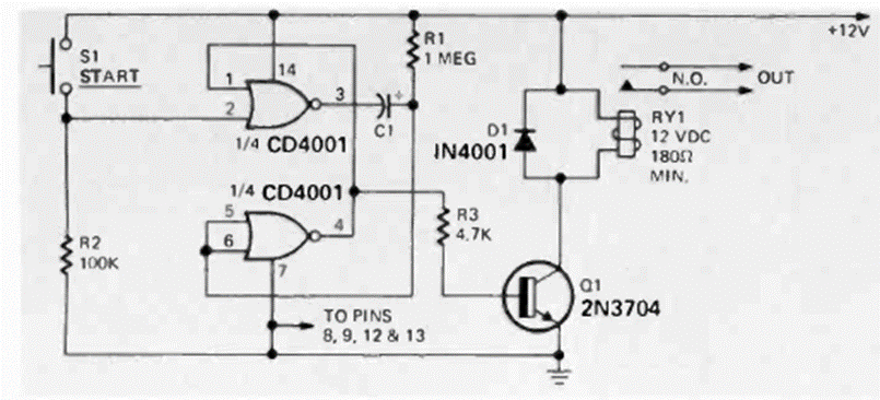
Este circuito apaga un relé después de un tiempo determinado por C1. El circuito se encontró en la revista Radio Electronics de diciembre de 1974. El relé depende de la tensión de alimentación.
He aquí una montaje muy curiosa que implica la producción alternativa de energía eléctrica: una...
Describimos el montaje de un fotómetro muy simple que puede ser usado en la comparación de niveles...
Para esto se necesitará el siguiente material: 1 Capacitor electrolítico de 470 µF o 1000 µF de...