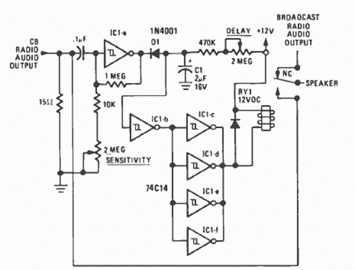
Este relé controlado por señal de audio se publicó en la revista Radio Electronics en julio de 1977. El circuito utiliza componentes CMOS y el relé debe ser de tipo sensible.
He aquí una montaje muy curiosa que implica la producción alternativa de energía eléctrica: una...
Describimos el montaje de un fotómetro muy simple que puede ser usado en la comparación de niveles...
Para esto se necesitará el siguiente material: 1 Capacitor electrolítico de 470 µF o 1000 µF de...